| tags |
|
|---|
编译器将源代码(Source code) 转换为机器代码(Machine Code)。其中的流程框架是:
- 词法分析器(Scanner),结合正则表达式,通过词法分析(Lexical Analysis)将 source code 翻译为 token。
- 语法分析器(Parser),结合上下文无关文法(Context-Free Grammar),通过语法分析(Syntax Analysis),将 token 解析为抽象语法树(Abstract Syntax Tree, AST)
- 语义分析器(Type Checker),结合属性文法(Attribute Grammar),通过语义分析(Semantic Analysis),将 AST 解析为 decorated AST
- Translator,将 decorated AST 翻译为生成三地址码这样的中间表示形式(Intermediate Representation, IR),并基于 IR 做静态分析(例如代码优化这样的工作)。
- Code Generator,将 IR 转换为机器代码。
有人要问了,为什么不直接拿 source code 做静态分析?这是因为我们得先确保这是一份合格的代码,然后再进行分析。分析代码合不合格,这是 trivial (琐碎)的事情,由前面的各种分析器去做就行了,我们要做的是 non-trivial 的事情。
为什么在静态分析的时候,使用 IR 而非 AST 呢?
这是因为:
- AST 是 high-level 且接近语法结构的,而 IR 是 low-level 且接近机器代码的。
- AST 是依赖于语言的,IR 通常是独立于语言的:三地址码会被分析器重点关注,因为可以将各种前端语言统一翻译成同一种 IR 再加以优化。
- AST 适合快速类型检查,IR 的结构更加紧凑和统一:在 AST 中包含了很多非终结符所占用的结点(body, assign 等),而 IR 中不会需要到这些信息。
- AST 缺少控制流信息,IR 包含了控制流信息:AST 中只是有结点表明了这是一个 do-while 结构,但是无法看出控制流信息;而 IR 中的 goto 等信息可以轻易看出控制流。
- 因此 IR 更适合作为静态分析的基础。
AST 相对来说比较高级,可读性比较高对象开发者,而相反IR更倾向于机器。AST规范不统一,每一种语言大致相同但不完全一样,而IR是统一的规范的。
三地址码(3-Address Code)通常没有统一的格式。在每个指令的右边至多有一个操作符。
三地址码为什么叫做三地址码呢?因为每条 3AC 至多有三个地址。而一个「地址」可以是:
- 名称 Name: a, b
- 常量 Constant: 3
- 编译器生成的临时变量 Compiler-generated Temporary: t1, t2
常见的 3AC 包括:
- x = y bop z:双目运算并赋值,bop = binary operator
- x = uop z:单目运算并赋值,uop = unary operator
- x = y:直接赋值
- goto L:无条件跳转,L = label
- if x goto L:条件跳转
- if x rop y goto L:包含了关系运算的条件跳转,rop = relational operator
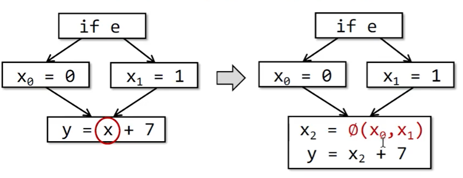
所谓静态单赋值(SSA),就是让每次对变量x赋值都重新使用一个新的变量xi,并在后续使用中选择最新的变量。
3AC | SSA
p = a + b p1 = a + b
q = p - c q1 = p1 - c
p = q * d p2 = q1 * d
q = p + q q2 = p2 + q1
但是这样一来,肯定会因为不同控制流汇入到一个块,导致多个变量备选的问题:
这里解决的办法就是使用一个合并操作符$\phi$(phi-function),根据控制流的信息确定使用哪个变量。
为什么要用 SSA 呢?
- 控制流信息间接地集成到了独特变量名中
- 如果有些对控制流不敏感的简化分析,就可以借助于 SSA
- 定义与使用是显式的
- 更有效率的数据存取与传播,有些优化在基于 SSA 时效果更好(例如条件常量传播,全局变量编号等)
为什么不用 SSA 呢?
- SSA 会引入过多的变量和 phi 函数
- 在转换成机器代码时会引入低效率的问题
某些具体场景还是会用到SSA,比例说llvm是ssa,一些领域特定的编程语言也是ssa。
控制流分析(Control Flow Analysis)通常指的是构建控制流图(Control Flow Graph, CFG),并以 CFG 作为基础结构进行静态分析的过程。
CFG 的一个结点可以是一条单独的 3AC,但是更常见的是一个基本块(Basic Block)。所谓基本块,就是满足以下性质的连续 3AC:
- 只能从块的第一条指令进入。
- 只能从块的最后一条指令离开。
如何构建一个基本块呢?
- 输入:程序 P 的一系列 3AC
- 输出:程序 P 的基本块
- 方法
- 决定 P 的 leaders
- P 的第一条指令就是一个 leader
- 跳转的目标指令是一个 leader
- 跳转指令的后一条指令,也是一个 leader
- 构建 P 的基本块
- 一个基本块就是一个 leader 及其后续直到下一个 leader 前的所有指令。
- 决定 P 的 leaders
除了基本块,CFG 中还会有块到块的边。块 A 和块 B 之间有一条边,当且仅当:
- A 的末尾有一条指向了 B 开头的跳转指令。
- A 的末尾紧接着 B 的开头,且 A 的末尾不是一条无条件跳转指令。
注意到每个基本块和开头指令的标号唯一对应,因此很自然地,我们可以将跳转指令的目标改为基本块的标号而非指令标号:
有了这些定义,我们就可以了解一些概念:
- 若 A -> B,则我们说 A 是 B 的前驱(predecessor),B 是 A 的后继(successor)
- 除了构建好的基本块,我们还会额外添加两个结点,「入口(Entry)」和「出口(Exit)」
- 这两个结点不对应任何 IR
- 入口有一条边指向 IR 中的第一条指令
- 如果一个基本块的最后一条指令会让程序离开这段 IR,那么这个基本块就会有一条边指向出口。
这样,我们就完成了一个控制流图的构建:







